

各位好,
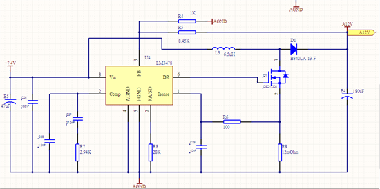
	       因一项目中需要将输入的源电压(Vin 6V~8.4V)Boost至12V, IOUTmax= 2A; 使用的升压IC是LM3478 ,使用WEBENCH仿真并搭建实物电路,仿真中发现Vout端的抖动约25mv(Vp-p),实际电路焊接后测量Vout抖动约2V(Vp-p),测量使用Keysight 1G带宽示波器+无源10:1探头+8cm鳄鱼夹地线。


	实际电路原理图如下所示:
,N沟道MOSFET使用TI CSD17308, D1二极管使用B340LA-13-F。